2025-12-14 14:11:28 来源:外国语学院 浏览数:0
为落实共青团中央、教育部、全国学联联合下发的《关于推动高校学生会(研究生会)深化改革的若干意见》,并结合《关于巩固高校学生会(研究生会)改革成果的若干措施》等文件要求,接受广大师生监督,现将我院2025年度学生会相关情况公开如下。
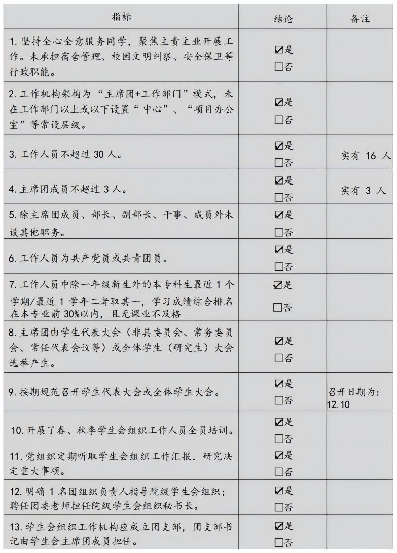
一、改革自评表

二、外国语学院学生会章程
第一章 总则
第一条 kaiyun体育网页登录入口外国语学院学生会是在外国语学院党委领导和团委指导下的kaiyun体育网页登录入口外国语学院学生的群众性组织。
第二条 外国语学院学生会的宗旨是:
坚持和发展中国特色社会主义,以马克思列宁主义、毛泽东思想、邓小平理论、“三个代表”重要思想、科学发展观和习近平新时代中国特色社会主义思想为指导,牢牢把准政治方向,尊重学生主体地位,倡导培育优良学风, 围绕重点聚焦问题,服务外国语学院全体学生成长成才。
第三条 本会的基本任务:
(一)作为学院党委和行政部门联系同学的桥梁纽带,通过学校学院各种正常渠道,反映同学的建议、意见和要求,参与涉及学生的学院事务的民主管理,维护同学的正当权益。
(二)遵循和贯彻党的教育方针,组织学院同学开展学习、科技、文体、创新创业、社会实践、志愿服务等多种活动,促进同学全面发展;
(三)维护校规校纪,倡导良好的院风、学风,促进学院同学之间、同学与教职员工之间的团结,协助学院建设良好的教学秩序和学习、生活环境;
(四) 团结和带领学院广大同学为建设专业优势突出、外语特色鲜明的高水平学院贡献青春智慧和力量。
第四条 本会的一切活动以《中华人民共和国宪法》为最高准则,按照民主集中制的组织原则,在学院党委领导和团委指导下,依照国家法律法规和本组织章程,独立自主地开展工作。
第五条 本会承认《中华全国学生联合会章程》和《山东省学生联合会章程》。
第二章 会 员
第六条 凡取得kaiyun体育网页登录入口外国语学院学籍的全日制本、专科在校生,承认本会章程,不分性别、年龄、 民族和宗教信仰,均为本会会员。会员转学、毕业、退学、被开除后,会员资格自动取消。
第七条 会员的基本权利:
(一)会员对学生会工作有建议、批评、咨询和监督的权利;
(二)会员有选举权、被选举权和表决权;
(三)会员有参加学生会主办或与学生会联合举办的各项活动,并使用学生会相关设备的权利;
(四)会员有向学生会或通过学生会向学校领导及有关部门反映会员在学习、生活、工作等方面问题和提出改进措施的权利。
第八条 会员的基本义务:
(一)会员有遵守本会章程,执行本会决议的义务;
(二)会员有积极参加学生会主办或与学生会联合举办的各项活动的义务;
(三)会员有维护本会利益和名誉,为本会服务的义务。
第三章 权力机构
第九条 kaiyun体育网页登录入口外国语学院学生代表大会是kaiyun体育网页登录入口外国语学院学生会的最高权力机关,学生通过学生代表大会依法行使民主权利,参与学院治理和监督。
第十条 外国语学院学生代表大会每年召开一次,如遇特殊情况,经常任代表会议以总数三分之二以上代表通过并经学校团委、学院党委批准,可以提前或延期召开学生代表大会。
第十一条 院学生代表大会代表经班级选举产生,代表名额一般不低于学生会组织所联系学生的1%,名额分配覆盖各专业、年级,其中非院级学生会骨干的学生代表一般不低于60%。
第十二条 院学生代表大会的职权:
(一)听取、审议上一届学生会工作报告;
(二)选举产生新一届学生会主席团成员和常任代表;
(三)制定或修订学生会章程;
(四)征求广大同学对学院工作的意见和建议,合理有序表达和维护同学正当权益,及时反馈提案处理落实的整体情况,参与学院治理;
(五)讨论和决定本会的工作方针和任务;
(六)讨论和决定应由学生代表大会决定的其他重大事项。
第十三条 院学生代表大会代表基本条件:
(一)代表应是kaiyun体育网页登录入口外国语学院全日制在校学生;
(二)遵守宪法和法律、法规,遵守学校学院章程和规章制度;
(三)具有较高的思想政治素质、 良好的品德和责任感,品行端正,积极上进,学习、工作、生活等方面发挥模范带头作用;
(四)能够真实充分反映广大青年学生的诉求,积极热心表达广大青年学生的意愿,具有一定群众基础,具有较强的议事能力。
第十四条 院学生代表大会代表的权利:
(一)通过符合学生会章程规定的民主程序,在学生代表大会上充分发表意见和建议,享有表决权;
(二)享有选举权和被选举权;
(三)在职权范围内以个人或者联名方式提出提案,并对提案办理情况进行询问和监督;
(四)对学生会组织的工作提出建议、批评和实行监督。
第十五条 院学生代表大会代表的义务:
(一)积极行使代表权利,认真履行代表职责,按时参加相关会议;
(二)认真学习,不断提高思想政治素质和参与学院治理的能力;
(三)密切联系同学,反映同学的意见和要求;
(四)监督学生会组织开展工作,提出改进措施和工作建议。
第十六条 院学生代表大会代表资格的终止:
(一)代表因毕业或其他原因丧失在校生身份的,代表资格自动终止;
(二)代表违反法律法规和学校学院规章制度的, 由大会筹备工作组资格审查委员会撤销其代表资格;
(三)代表所在班级、学院学生会组织认为其未尽代表义务的,经资格审查委员会同意,撤销其代表资格。
第十七条 学生代表大会代表出现缺额需要增补的, 由缺额单位补选。
第四章 常任代表会议
第十八条 学生代表大会实行常任代表会议制度,作为学生代表大会闭会期间的常设机构,代表全体同学帮助和监督学生会的工作。常任代表会议对学生代表大会负责,受学生代表大会的监督。常任代表会议每年至少召集1次专门会议。常任代表可列席学生会主席团的会议。
第十九条 常任代表会议在院学生代表大会闭会期间行使大会的各项职权,落实大会提出的任务,并做好下一届院学生代表大会的筹备工作,受全体学生的监督,对外代表kaiyun体育网页登录入口外国语学院学生会。
第二十条 常任代表会议的构成:
(一)常任代表由学院团委、各班级从学生代表大会代表中的非新一届学生会主席团候选人中推荐产生;
(二)常任代表会议设主任1名,副主任1到2名, 由常任代表会议第一次全体会议从常任代表中选举产生,任期一年,院学生代表大会如提前或推迟召开,常任代表会议的代表、主任及副主任的任期相应调整;
(三)常任代表会议代表因故卸免,代表由院级学生会推荐,立即增补。
第二十一条 常任代表会议的职权:
(一)密切联系学生,代表学生利益,反映学生合理的普遍性诉求;
(二)监察学生会章程和工作条例的实施;
(三)监督评议学生会工作,监督学生会骨干的工作和作风;
(四)审议通过学生会机构设置、职能部门负责人的任免;
(五)听取学生会主席团汇报、监督学生会主席团工作;
(六)常任代表会议有权罢免学生会主席团成员。罢免
案须由学生代表大会总数十分之一或常任代表总数五分之一以上代表提出,过半数通过后生效;
(七)根据主席团的提名,决定学生会秘书长的聘任人选;
(八)讨论和决定应由常任代表会议决定的其他重大事项。
第五章 执行机构
第二十二条 kaiyun体育网页登录入口外国语学院学生会主席团是学生会的日常工作执行机构,负责落实学生代表大会和常任代表会议的决议,领导学生会开展具体工作。学生会主席团对学生代表大会和常任代表会议负责并报告工作,受学生代表大会和常任代表会议的监督。
第二十三条 kaiyun体育网页登录入口外国语学院学生会主席团成员一般不超过3人,均由学生代表大会选举产生,执行主席由主席团成员轮值担任。学生代表大会闭会期间,主席团成员的调整事项由常任代表会议(扩大)选举决定。选举结果应向大会公告。主席团成员候选人的资格条件在学院团委的指导下确定并报学校团委批准。
第二十四条 kaiyun体育网页登录入口外国语学院学生会主席团集体负责学生会重大事项。
第二十五条 kaiyun体育网页登录入口外国语学院学生会主席团会议由主席团成员召集,应到会人数的三分之二以上人员出席方能召开,通过决议实行举手表决制。研究提名重要人事任免须召开有主席团单位负责人参加的主席团扩大会议,实行无记名票决制,全体应参会人员过半数以上通过方为有效。
第二十六条 外国语学院学生会聘请院团委专职团干部担任学生会秘书长。秘书长代表院团委指导和监督学生会的工作,列席常任代表会议和主席团工作会议,对学生会不称职的学生干部有罢免建议权。
第二十七条 kaiyun体育网页登录入口外国语学院学生会按照“按需设置、合理优化、精简高效 ”的原则,下设不超过6个工作部门,在学生会主席团的领导下开展具体工作。
第二十八条 外国语学院学生会组织每个工作部门工作人员2至3人,一般不超过6人,不设置主席助理、部长助理等岗位。
第二十九条 学院学生会设置权益维护部门,代表和维护广大学生合法权益。视需要设置负责港澳台学生、 留学生工作的部门或机构,加强对港澳台学生、来华留学生的联系与服务。
第三十条 学院学生会主席团的职权:
(一)在院学生代表大会和常任代表会议闭会期间,执行院学生代表大会和常任代表会议的决议,执行本会章程,主持学生会日常工作,决定院学生会的重大事项;
(二)筹备和召集下一届学生代表大会,并向学生代表大会做工作报告和提案报告;
(三)领导和组织学院性、部分全校性的学生活动;
(四) 向常任代表会议建议学生会各职能部门的机构设置、任务与职责,提名任命或罢免学生会各职能部门负责人;
(五)领导、协调、监督、考核学生会各部门的工作;
(六) 向学院党委领导汇报学生会工作开展情况;
(七)管理学生会的经费和财产,每学期向学生代表大会和常任代表会议汇报工作情况和经费使用情况;
(八)在学生代表大会和常任代表会议闭会期间,对外代表学生会;
(九)加强对学生社团的引导、管理和服务。
第六章 基层组织
第三十一条 学院各班级班委会是kaiyun体育网页登录入口外国语学院学生会的基层组织,在同级党组织领导和团组织指导下开展工作。
第三十二条 学院学生代表大会是本单位学生会的最高权力机关,原则上每年召开一次。
第三十三条 学院学生会换届及主要学生干部变动须及时报校学生会备案。
第三十四条 学院学生会的组织机构、职责权限、工作程序原则上与校学生会对应,学院学生会章程参照学校学生会章程制定。
第三十五条 各班级班委会是院学生会的最基层组织, 由班级学生选举产生,对全班学生负责,接受学院学生会的指导。
第七章 学生骨干
第三十六条 学院主要学生干部候选人必须符合以下标准:
(一)主要学生干部应为共产党员或共青团员,理想信念坚定,热爱和拥护中国共产党,具有强烈的爱国意识、爱国情感;
(二)为我院全日制在读学生;
(三)积极弘扬和践行社会主义核心价值观,品行端正、作风务实、乐于奉献,具有全心全意为广大同学服务的觉悟和能力;
(四)学习成绩综合排名在本专业前30%以内,且无课业不及格情况。
第三十七条 选拔过程公开透明、公平竞争,确保广大同学的知情权、参与权,选拔结果进行公示,接受广大同学监督。
第三十八条 完善学生骨干退出机制,对于无法正常完 成学业的、考核不合格的、违纪违法的以及其他无法正常履行职责的学生骨干,按照规定和程序予以劝退、免职或罢免。
第八章 附则
第四十一条 本章程解释权属kaiyun体育网页登录入口外国语学院学生会主席团。
第四十二条 本章程自通过之日起生效。
三、院级组织工作机构组织架构表

四、院级组织工作人员名单

*最近 1 学年学习成绩综合排名。
五、院级学生会主席团成员候选人产生办法
按照《中国共产主义青年团章程》《学联学生会组织改革方案》《高校学生代表大会工作规则》和《kaiyun体育网页登录入口共青团改革方案》等文件要求,kaiyun体育网页登录入口外国语学院第八届学生会主席团成员候选人面向广大同学进行遴选,符合资格条件的同学均可报名参加。为严格遴选的政治条件、学业标准和结构要求,把好候选人的政治关、学业关、能力关、作风关、群众关,对kaiyun体育网页登录入口外国语学院第八届学生会主席团成员候选人产生办法,提出以下方案:
一、基本要求
1.学生会主席团成员候选人应是kaiyun体育官网全日制在校本专科学生(不含研究生);
2.遵守宪法和法律、法规,遵守学校章程和规章制度;
3.具有较高的思想政治素质、 良好的品德和责任感, 品行端正,积极上进,在学习、工作、生活等方面发挥模范带头作用;
4.能够真实充分反映广大青年学生诉求,积极热心表达广大青年学生意愿,有一定群众基础,具有较强的议事能力;
5.成绩排名在专业前30%以内,且无课业不及格情况。
二、产生办法严格按照团组织推荐、党组织把关的程序,确保选拔过程公开透明、公平公正,并对补选结果进行公示,充分保障广大同学的知情权、参与权,接受广大同学监督。
1.有参加遴选意向且符合条件者,应自愿报名参与竞选,需根据有关要求,填报相关材料。
2.学院团委对报名人选进行资格条件审查和考察征求意见后,确定候选人初步人选,对竞选上岗的学生干部进行民意测评。
3.学院公示无异议的,对竞选学生会岗位的学生干部形成综合考察材料,报学校团委审批。
4.经公示无异议报学院党委审批后正式向全院公布。
5.在大会上,经各代表团酝酿讨论、差额预选后,提交大会等额选举,产生新一届学生会主席团。
六、院级学生会主席团成员选举办法
1.大会正式代表具有选举权。代表对候选人可以投赞成票、不赞成票或弃权票。投不赞成票的可以另选其他人。弃权的不能另选其他人。写票时,赞成的不划任何符号,不赞成的将候选人姓名右边对应“表决意见 ”空格内划“ × ”,
弃权的将候选人姓名右边对应“表决意见 ”空格内划“△ ”。如果另选其他人,可在对应类别的候选人下方对应“另选姓名 ”空格内写上与不赞成人同一类别的另选人姓名。每一张选票所选人数等于或少于规定应选人数为有效票,多于规定应选人数的为无效票。
2.在预选和正式选举时,参加选举的代表超过应到会代表的三分之二,方可进行选举。收回的选票等于或少于发出的选票,选举有效;收回的选票多于发出的选票,选举无效,应重新进行选举。预选得赞成票超过实到会代表半数者,方可列为正式候选人。如果得赞成票超过半数者多于应选名额,按得票多少依次取足应选人数;如遇最后两个或两个以上票数相等,不能确定正式候选人时,应就票数相等的人重新投票,得票多的确定为正式候选人。正式选举时,候选人得赞成票超过实到会正式代表的半数始得当选,分别在各类别内按得票多少依次取足当选人。在同一类别内如最后两个或两个以上票数相等而超过应选数,应同时当选。如获得赞成票超过实到会正式代表半数的候选人不足应选数,则以实际数当选。
3.总监票人宣布选举计票结果时,凡得票不超过5票的被选举人,不向大会报告。
4.选举设监票人2名,其中总监票人1名。监票人人选由大会秘书处提名,经大会主席团通过后负责预选监票,经全体会议通过后负责正式选举监票。 已提名为主席团候选人的代表不得担任监票人。监票人在大会主席团领导下,对选举全过程进行监督。
5.选举采用人工计票。选举工作人员由大会秘书处指定,在监票人的指导和监督下工作。
6.本选举办法经各代表团讨论, 由大会表决通过后施行。选举时,如出现超出本选举办法规定的情形, 由大会主席团根据《kaiyun体育网页登录入口学生会章程》和《kaiyun体育网页登录入口外国语学院学生会章程》等有关规定研究处理。
七、院级学生会主席团成员和工作部门负责人述职评议办法
第一章 总则
第一条 为进一步深化学生会组织改革,落实校团委协助校党委加强对学生会及其工作人员的教育、管理和监督责任,规范述职评议工作,根据《学联学生会组织改革方案》 (中青联发〔2017〕4号)《关于推动高校学生会(研究生会)深化改革的若干意见》(中青联发〔2019〕9号)和《kaiyun体育网页登录入口学生会组织改革方案》(青农大团字〔2020〕 15号)的有关规定,结合工作实际,制定本办法。
第二条 建立述职评议制度旨在推动学生会工作制度化和规范化,充分发挥桥梁和纽带作用,加强对广大同学的政治引领、全心全意为同学服务;进一步增强学生会工作人员自觉接受监督的意识和服务同学的责任感和价值感,促进学生会更好地服务青年学生成长成才。
第三条 校级述职评议会由学生代表为主,校学生工作处、校团委等工作人员共同组成。院级述职评议会由学院学生代表为主,学院分管学生工作的党委副书记、团委书记和学院团委委员共同参与。
第四条 述职对象为kaiyun体育网页登录入口校院两级学生会主席团成员、各工作部门负责人,一般在每学期最后一个月向评议会述职。
第五条 述职评议坚持走群众路线,吸纳广大同学参与群众评议,让学生会工作人员在广大同学面前亮作风、晒成效、找差距。
第二章 考评细则
第六条 述职评议内容包括对学生会工作人员政治态度、道德品行、学习成绩、工作成效、纪律作风以及存在的问题和改进措施等方面的全面客观综合评价。
第七条 述职评议程序:
(一)书面总结。述职前,提交本学期工作书面总结。总结材料要根据述职评议内容,做到实事求是、全面规范、简明精炼、支撑有力,能够很好地报告本学期重点开展的工作项目以及存在的不足、需要改进的方面等,明确下一步工作规划。
(二)述职汇报。现场述职内容要求密切结合学生会功能定位,准确充实、重点突出。述职结束后,评议会中的学生代表填写评议测评表;评议会其他成员根据现场述职情况评价打分。
(三)适度公开。校团委根据书面总结和述职评议情况形成最终的综合评价结果。工作人员述职报告和评议结果在一定范围内公开,接受广大同学和各学生会组织的监督。
(四)持续改进。述职人员根据评议会提出的意见和建议,认真制定改进方案,将改进措施列入下一学期学生工作计划,认真落实。
第八条 评议结果分为优秀、 良好、合格、不合格四个等级。
第三章 评价结果应用
第九条 以服务和贡献为导向的激励机制,评价结果将作为学生会工作人员选拔任用的重要依据。学生会组织工作人员参加评奖评优、测评加分等事项时,依据评议结果择优提名,不与其岗位简单挂钩。
第十条 评议结果为良好及以上的学生会成员方具备参评团内荣誉的资格。无故未参与的述职评价组织和个人,不得参评团内荣誉。
第四章 其他
第十一条 院级学生会组织开展述职评议情况须向校学生会报告。
第十二条 本办法由共青团kaiyun体育网页登录入口外国语学院委员会和kaiyun体育网页登录入口外国语学院学生会负责解释。
第十三条 本办法自发布之日起施行。
八、学院团委指导学生会主要责任人
